金門酒廠實業股份有限公司
本公司網站僅提供專業知識及產品介紹,恕不接受網路訂購。健康警語:酒後不開車,安全有保障,禁止酒駕
Δ
TOP
跳到主要內容區塊
:::

金門酒廠(廈門)貿易有限公司甄選大陸地區總經銷商案(第二次)決標公告

發表日期:2025-09-15

甄選大陸地區總經銷商案(第二次)決標公告

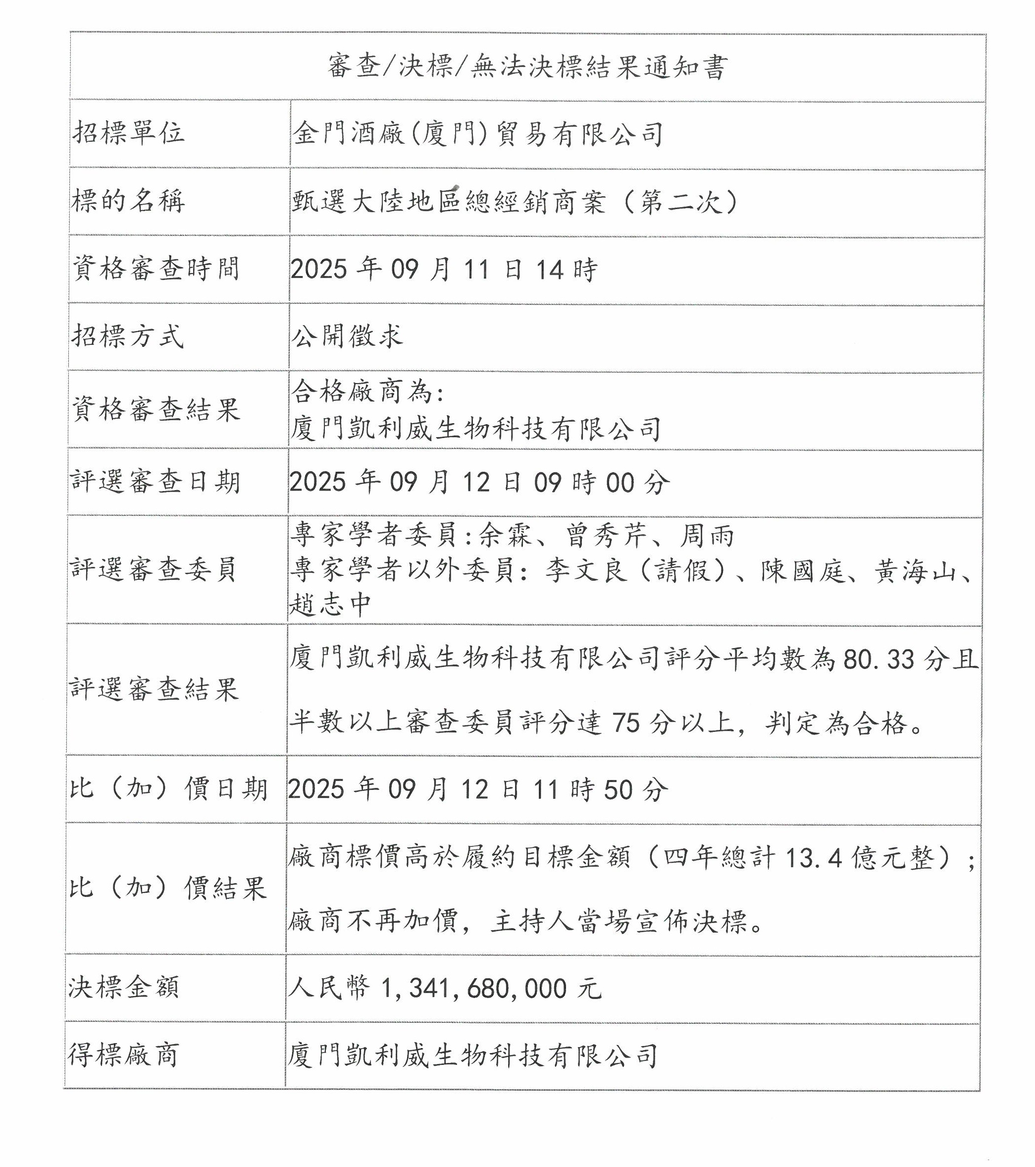
審查/決標/無法決標結果通知書
招標單位: 金門酒廠(廈門)貿易有限公司
標的名稱: 甄選大陸地區總經銷商案(第二次)
資格審查時間: 2025 年 09 月 11 日 14 時
招標方式: 公開徵求
資格審查結果: 合格廠商為:廈門凱利威生物科技有限公司
評選審查日期: 2025 年 09 月 12 日 09 時 00 分
評選審查委員: *專家學者委員:余霖、曾秀芹、周雨 *專家學者以外委員:李文良(請假)、陳國庭、黃海山、趙志中
評選審查結果: 廈門凱利威生物科技有限公司評分平均數為 80.33 分,且半數以上審查委員評分達 75 分以上,判定為合格。
比(加)價日期: 2025 年 09 月 12 日 11 時 50 分
比(加)價結果: 廠商標價高於履約目標金額(四年總計 13.4 億元整);廠商不再加價,主持人當場宣佈決標。
決標金額: 人民幣 1,341,680,000 元
得標廠商: 廈門凱利威生物科技有限公司