金門酒廠實業股份有限公司
本公司網站僅提供專業知識及產品介紹,恕不接受網路訂購。健康警語:酒後不開車,安全有保障,禁止酒駕
Δ
TOP
跳到主要內容區塊
:::

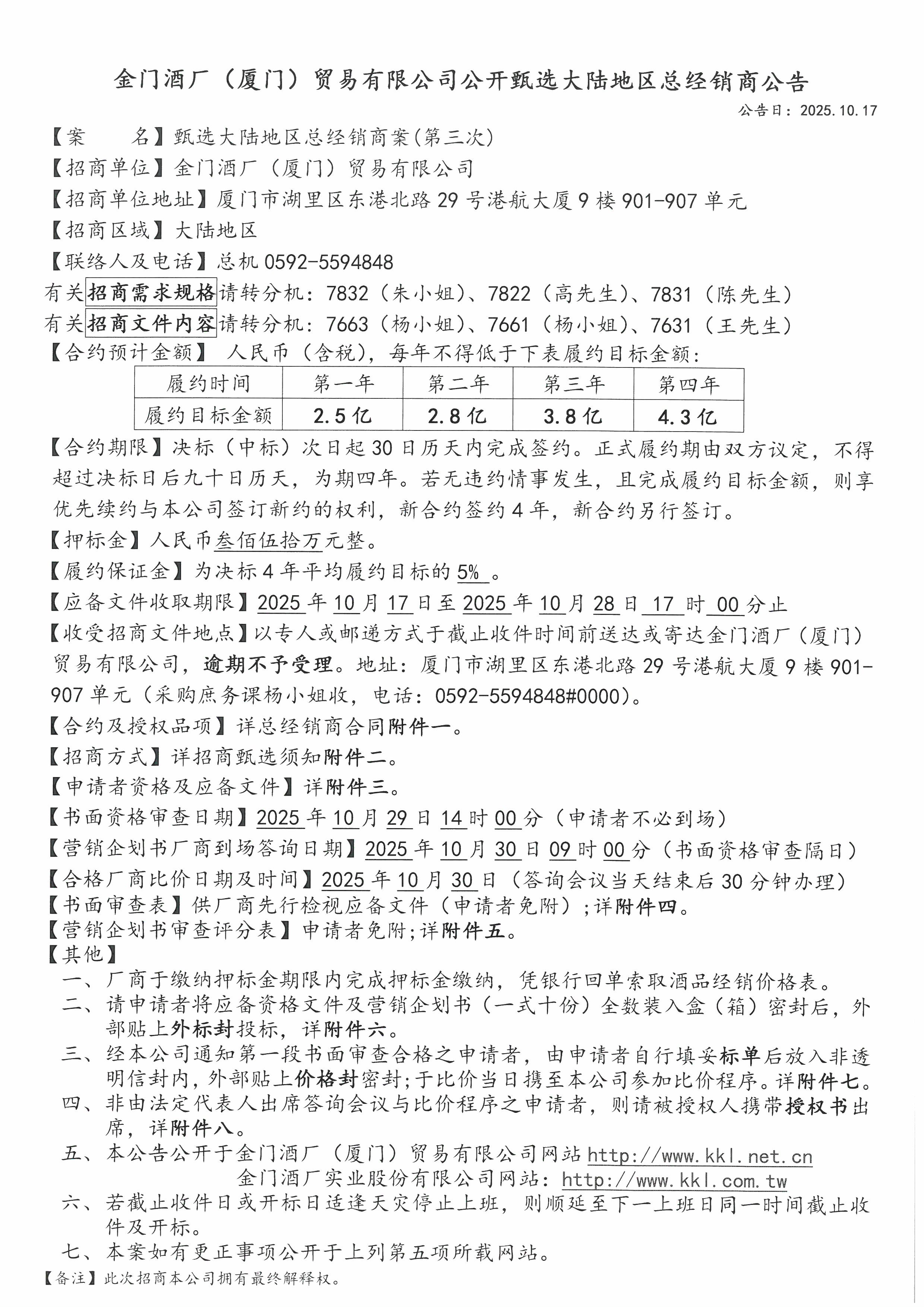
金門酒廠(廈門)貿易有限公司甄選大陸地區總經銷商案(第三次)

發表日期:2025-10-17

【案名】甄選大陸地區總經銷商案(第三次)
【招商單位】金門酒廠(廈門)貿易有限公司
【招商單位位址】廈門市湖里區東港北路29號港航大廈9樓901-907單元
【招商區域】大陸地區
【聯絡人及電話】總機0592-5594848
有關招商需求規格請轉分機:7832(朱小姐)、7822(高先生)、7831(陳先生)
有關招商檔內容請轉分機:7663(楊小姐)、7661(楊小姐)、7631(王先生)